Project UTS mata
kuliah sistem manufaktur terpadu adalah membuat sebuah mini konveyer yang bisa
di kontrol dengan PC dengan menggunakan Qt SDK. Berikut laporan progres saya.
Gambar
1. Konveyer terlihat dari samping
Gambar
2. Peletekan Sensor Kecepatan
Keterangan :
1. Sensor photo transistor atau optocoupler U
2. Belt Konveyer
3. Pemutar
Peletakan sensor
photo transistor tidak disarankan seperti ini karena banyak kekurangnya saat di
taruh disitu, sebaiknya diletakkan pada rodanya (yang berfungsi juga sebagai
rotary encoder). Diantara kekuranganya adalah pada saat konveyer di beri
objek/pemberat maka data yang dikirim sensor kurang valid.
Gambar
3. Sensor dan penggerak konveyer
Keterangan :
1.
Sensor
suhu / panas (LM 35)
2.
Motor
3.
Sensor
Kecepatan (photo transistor / optocoupler U)
Gambar
4. Rangkaian Hardware Kontroler konveyer
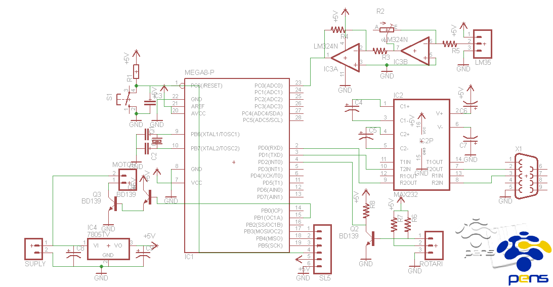
Gambar
5. Skematik kontroler





Tidak ada komentar:
Posting Komentar